Please welcome a new addition to the family - Kaos, a 1994 Symbol 55 pilot house! She became part of the family in early January, and I've been spending all of my time aboard getting to know her.
Quick Specs
Here are some quick specifications on Kaos:
LOA: 56' 6"
Beam: 16' 9"
Draft: 4'
Bridge Clearance: 21'
Maximum Speed: 21 Knots
Cruise Speed: 9.5 Knots
Fuel Tank: 756 Gallons
Fresh Water: 220 Gallons
Holding Tank: 95 Gallons

She's listed at 32 tons, which is roughly 64,000 pounds, but I've also seen higher numbers on other paperwork. I suspect with full tanks and fully loaded with all of my junk, she'll be between 60,000 and 70,000 pounds. The yard that put us in for the survey (she was stored on the hard) was one of the least amenable group of folks I've worked with, and while we did get in the water, weren't able to give me any weights.
Favorite Features
Here are a few things I loved when I first saw Kaos, and have liked even more in the first few weeks of ownership.
Pilothouse
This wasn't one of my hard requirements back when I wrote Sailing towards Power while searching for Rendezvous, but it was in the back of my mind. So many boats in the Pacific Northwest have pilot houses to allow for year round comfortable piloting. I wanted a flybridge at the time, and for that to be the primary driving location because of visibility. I did look at a number of boats then with a pilothouse, but in the 40-45 foot range, that really took away from the interior living space.

Kaos has a fantastic pilothouse with plenty of space to drive from, a good layout of instruments, fantastic visibility forwards, and even a nice settee for guests to relax on while underway.

There's a nice sliding door on one side to allow for quick access to the deck, and all of the business of running the boat lives up here - electrical, generator controls, etc. - out of the living areas.

Visibility both standing and sitting is very good.
Stand up engine room
This was one of the things that drew me into looking at the boat, and on my first visit, really sold me on her. Almost all of the engine room has enough space for me to stand which is an amazing luxury on a boat this size.

Not only that, but the access around everything is excellent. Being able to get to both sides of the engines pretty much unrestricted is something I've never had on any boat. There's also a ton of space to add things with clear paths for wiring, piping, and other needs. Unlike other boats I've had or seen, there's also room for expansion, and plenty of space where things are already installed to move stuff around. No more decisions that end up having a compromise because something is already in one spot, or because of sheer lack of space.
I would probably say this is my favorite room on the boat!
Stability
One of the things I set out find was a boat that was more stable at anchor and underway. My initial focus was on more traditional full-displacement trawlers, similar to one I had many years ago, and also similar in stability to all of the sailboats I've had. My favorite boat for a long time has been the DeFever 49, and that matched what I was looking for.
But getting stabilization underway required more systems, usually fin stabilizers. Finding a full displacement trawler with those features put me right in the market that is hardest to find a boat.

Kaos so far has really impressed me. While not a full displacement trawler, general design makes her sit at anchor and at the dock far more comfortably than Rendezvous ever did.


Wesmar stabilizer and control panel
Underway Kaos has a Wesmar stabilization system using hydraulic pressure off of the port engine. This is the type of system I had been searching for, and I am very pleased with how it operates in crappy weather.
Mechanical systems

All of the mechanical systems on Kaos are in fantastic shape, and there are a lot of them, all sized and setup the way I would have done it. These include things like:
- 2x CAT 3208TA main engines with 2400 hours, hydraulic controls, and in excellent condition
- 800 gallon per day Dolphin watermaker
- 13Kw Koehler generator with sound shield and quiet overboard exhaust
- Webasto hydronic heat system with well designed loops, 5 zones, and hot water tank
- MarineAir AC systems in pilot house, salon, and master berth
- Reverso oil change system
- Hydraulic engine controls and steering
- Wesmar bow thruster and stabilizers
Plus lots of other smaller systems. All are in excellent condition, professionally installed, and from the looks of it, very well maintained.
General Layout
This is the thing that guests have commented on the most - the excellent proportions and sight lines in the layout, and it is one of the things I love about Kaos too.

Being able to see from the pilothouse back through the flybridge stairs, through the salon, and out to the stern is very helpful when in close quarters maneuvering.
But the best part of the layout is that each space is sized to feel like it is bigger than what you should find on a 57' boat. Many boats I looked at had huge salons, but tiny galleys, or the galley shared space with the pilothouse.

However they did it, all of the spaces on Kaos seem more than just adequate - they seem big, and they did that to all areas, but none seem enormous. That results in every space being bigger than you would expect, and it makes everything work together since no one single space is too small to make room for space somewhere else. I'm not doing a great job explaining this, but it was definitely something that I found hard to find on other boats - there was always a couple of spaces that were borderline usable because they stole space from that area to give it to another.
Projects
There are a number of projects that I have on my list, some of which are more upgrades than brand new features, but here are some of the highlights:
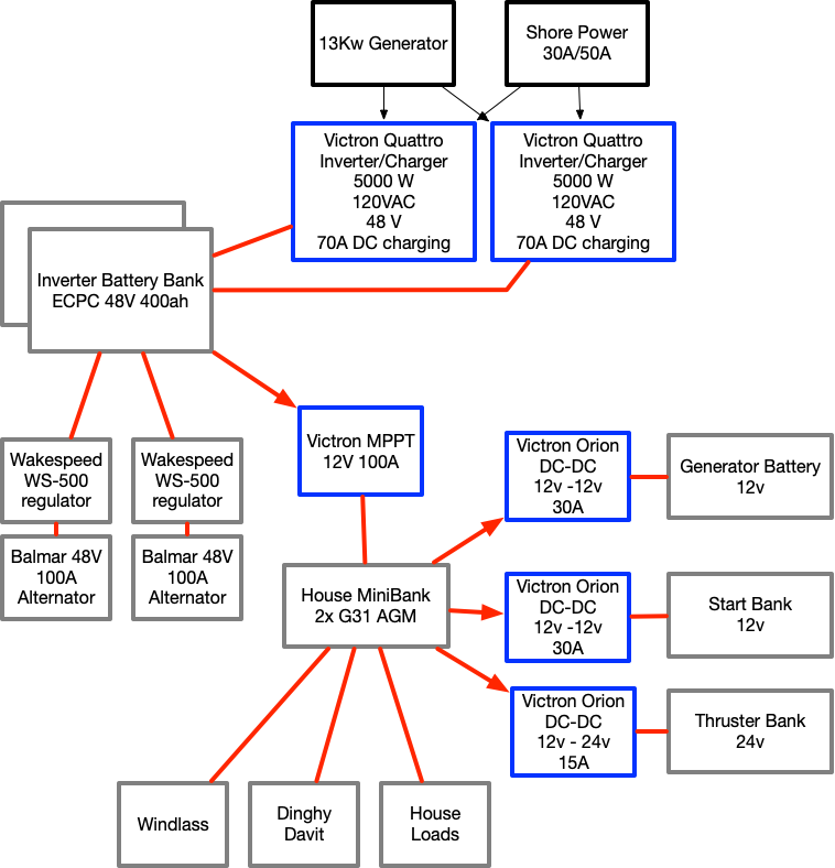
48 volt power system
This is one of the top priorities, if not the top one. The boat currently has two main battery banks, one for the inverter, and one for house loads. Within a few days of owning Kaos, it was clear the 2014 flooded batteries for the house bank were shot. I replaced them for now with for-like flooded batteries, which was all that was available on short notice.

48 volt power systems are not common on boats of this vintage, and require thought around existing voltage systems and devices. I won't be replacing the 12 or 24 volt items I have on board, but rather providing conversion from 48 volt to them to allow me to continue using them as-is. Eventually I might convert some things to 48 volt, but this allows me to start with the big item in house and inverter loads.
Why convert to 48 volt at all? Efficiency and capacity are the primary reasons. 400 amp hours of 48 volt batteries, which is equivalent to 1600 amp hours of 12 volts, can be fit into a fairly small space - about the same space that my 900 amp hour flooded batteries (450 usable amp hours at 50%!) are taking up. That's almost 4x the capacity in the same space.
From the efficiency perspective, inverters are 96% effective with 48 volts, and only about 91% efficient at 12 volts. You can use much, much smaller cabling from a 48 volt inverter to a battery bank as well, which is one of the primary reasons I'm considering this design. I was reaching the theoretical maximum for cable size with some of the 12 volt installations I'd considered.
I will be writing a lot more about this power system very soon.
No MFD Navigation Setup
Kaos came with a bunch of Garmin equipment including GPSMAP 52xx series chart plotters, GMI10 instruments, GPS antenna, and a few other things. These are already in the process of being removed and replaced with Furuno components.
The high level details of the system are a Furuno SCX-20 satellite compass, Furuno DRS4DNXT radar, and TimeZero Professional running on multiple PCs. This combined with a fairly new Simrad AP48 / NAC-3 autopilot system should allow excellent navigation, planning, and radar overlay all via PC.

I've been using a hybrid of this for the last 2 years on Rendezvous, along with TZT2 series MFDs, and have loved it. I've grown to not even use the TZTs, and I don't see the reason to spend 2-3x (or more) on MFDs that have less capabilities and speed. I can do everything I need to within TimeZero Pro, and it's easier to do so using a PC from the planning perspective. If you've never used the route planner in TZ, it's worth the investment just for that part of the software.
I'll also have access to all of the other NMEA 2000 data and I intend on installing cameras as well so I can monitor the engine room and docking, as I've done on the last couple of boats. These will be usable in TimeZero as well.
Electronics & Monitoring

I'll be installing my usual amount of sensors throughout the boat and connecting everything I can think of to monitoring and different busses. I already have SignalK running connecting some systems together, and Grafana and Influx capturing and graphing data. Maretron's N2KView is also up and running already providing real-time information.
I intend on having even more sensors than before for all sorts of things. I've already started planning that I may need a separate NMEA 2000 bus just for sensors that is separate from the navigation bus just to ensure I don't go over the maximum amp draw for a single NMEA 2000 bus. Plus, I am looking forward to using non-NMEA 2000 sensors for various things and feeding that data into the network via SignalK.
Engine digitization
The gauges for the engines need some help overall. The RPM gauges tend to bounce around a bit at particular RPMs, or when using the synchronizer. The gauges on the flybridge are quite a bit off on RPMs, which was noted in the survey.
I've used the Actisense EMU-1 on both Rendezvous and Grace to convert analog gauges and senders into NMEA 2000 data, and I am looking to do something similar on Kaos. I have the Actisense EMU-1, NoLand RS11, and AlbaCombi plus an interesting combination product that might do the same thing, only slightly better.

I like lots of gauges, especially older ones, and big knobs and switches, but I think this particular layout can be optimized. The current plan is to digitize all of the circular analog gauges you see above, update all of the switches below, and move them around to match functions, and remove a few things that can go full NMEA 2000 like tank level gauges and such.
Ideally, all of this would move over to one of the wings, the engine stuff would be on a monitor/PC screen, switches would be NMEA 2000 and a physical backup for most things. Then this entire center area could be a wider monitor showing navigation data. The wing monitors would flip back and forth depending on the "mode" the boat is in and show engine data while underway, and other data while at anchor or the dock.
The first step is to digitize the engine gauges so I can get more reliable readings. In true iterative style, I likely won't move to the full glass helm for a while until I am happy with the engine data being as reliable as possible.
Head upgrades
The boat came with VacuFlush heads which I am not a fan of. Rendezvous came with these as well, and right before a big trip one of them started showing issues that would have required a lot of work. I replaced those heads, and the ones on my previous boat Grace, with Raritan Marine Elegance electric heads. I love those heads, but the control panels have always been a difficult thing for guests to use, even with a big dot on the button to push. I also want both heads to have bidets - having had those for 2+ years on Rendezvous, I would never go back. Far less toilet paper usage, and much better cleanliness. Raritan makes a bidet, but it is special order and took quite a while to get the last time. It wasn't as friendly user-wise as I would have liked.


So I am looking at the Dometic Masterflush 8100 series and adding a BioBidet seat on top of it. The Dometic is rated just as high as the Raritan, and has simpler controls. I have a number of friends who have one that love them just as much as you can love a toilet, which is a lot on a boat!
Wrap Up
These are just a few of the big projects I'm considering, but as all new boat owners know, I have a massive list of other things that aren't as fun or exciting as the items above that need to be done as well. I am actually looking forwards to all of this, as having projects is a way of life for me, and keeps me sane and grounded.
I hope you enjoyed seeing a few pictures of Kaos - you can check out more detailed specifications and more photos at the main Kaos page - and look forward to being back on the water and seeing you out there as well!
Archived Community Comments
These comments were posted on the SeaBits forum before February 2026. Scroll down to join the current discussion.
And for anyone wondering how you pronounce Kaos, it would be the same as the word chaos.
Phonetically it would be “KAY-oss”
Look forward to this buildout, especially the 48v system. I’m guessing the 12v 100a mppt is being used for charge/conversion of the 12v bank since 48v is still pretty niche (unfortunately). I think I remember reading about that off-piste use casein the Victron forums. Also looking forward to all the 48v ancillaries you’re able to find (fuses, breakers, connectors, etc), it seems like all the spec sheets I read say 9-32v.
Is testing the WS3000 on the cards as well with this system?
Also would love to hear about your battery selection process, and maybe a PSA about (not) building 4x12v series stacks from ‘drop in’ lithium batteries.
I have to assume that she is referencing the arch-organization in “Get Smart”?
Congrats on your find. She checks all the boxes most us would have for a coastal cruiser. What’s lacking? Where shall she venture first…… Mexico or Alaska?
Huge Congrats Steve
Congrats!
So… You’ll be trading your Peplink for a Shoe Phone?
Lots of new projects to write about. I’m very interested to hear more about your battery choice, i.e. ECPC. And 48V vs. 24V decision.
She’s a beauty. Looks like a great platform for tinkering and tuning.
Hey Steve. Congrats on your new boat, she sounds amazing, especially I love the engine room! I love your 48V idea! I built 24V 800Ah battery a year ago for our sailboat and we love it! I used high quality Winston 700Ah cells, REC 16S BMS with CAN+Victron integration, Wakespeed WS500 with REC BMS via CAN integration. REC BMS is an excellent piece of kit and controls all our chargers(including solar) and inverters. The Winston cells are super generous on their capacity specs , and typically have 20% bigger capacity than they state, ie our 700Ah cells turned out to be 837Ah in my discharge tests. I highly recommend that you pick 16S configuration and not 16S2P config. I am sure this will be a super interesting project, if you need any info please let me know. Best regards, S
I was hoping you had splashed for an FPB!
I’m running 48V LiFEPO4, using an extra solar MPPT to charge the 12V Odyssey that runs the house / start (single 12v). Victron’s 48-12 is a bit limited but the MPPT is perfect.
Logic being parts commonality (same MPPT as solar), less rewiring / weight, and no BMS to trip out in event of catastophe. AGM is reliable for last resort.
Congratulations from the Möbius crew! We’re really looking forward to learning from all the new projects you have planned.
Nice! The view of the pilothouse with all the round “steam” gauges is reminiscent of Ben Ellison’s original fly bridge on Gizmo
You are correct about the MPPT - it will bridge the 48V bank to the 12V house “bank”. I’ve not found that many problems with fuses and such - there won’t need to be many since it’s just the inverter, alternators, and MPPT on that 48V bank.
Maybe. I’ve not been impressed with what I’m hearing so far around it, and I’ve had my own challenges with WS-500s where it seems like certain features are not fully baked. Relying on something like the WS-3000 to power all of my 12V side is a bit more than I’d like right now.
I looked at a lot of different choices out there, but none of them were really that baked. Combining 12 or 24 volt batteries to form 48 volts just didn’t seem like a good idea. I’m sure I will have something more to say about it in upcoming articles.
The evil empire in Get Smart (KAOS) is one way to look at it!
Alaska is definitely on the list!
Haha good one on the shoe phone.
ECPC has a very well reviewed set of cells by various folks on the 'net, and there are very few other 48V choices out there. 24 volt is great, but there are still limitations with the size of wiring and other bits that 48 volts gets passed.
I’m very familiar with the REC BMS as well as the WS500s. I’ve not built with Winston, but I have with others. This time around I will be using Victron’s Cerbo GX as a central controller along with a touch display, plus the ECPC batteries that are built with a lot of great components. Glad to hear about your setup - it might help if I end up going a different route!
Hah, I can’t afford an FPB!
That’s great to hear that you’re doing something similar to what I’m looking at. My design is almost finalized - I am likely going to use 2x 100 amp hour LiFePO4 batteries as my house 12v bank so that I have a constant voltage setup. I have become used to not having lights blink and having a more stable voltage overall the last 8 years or so with LiFePO4 boats.
What did you end up using for your 48V batteries? Any other challenges you found?
Hey Paul, I think we talked in the past on FB lithium on the boat forums. I would love to see what you have done. Do you have your setup documented somewhere? Thanks!
Steve, I am using CERBO as well. In my case it serves more as a CAN router from REC BMS to VE bus and to WS500. Looking forward to see your setup.
48V is a little difficult to get rated switches and fuses. Small blade fuses are a real hassle. The fail is not graceful.
I would keep the 48 scope limited
I stayed with AGM for the 12v as that way no possible chance of BMS disconnect for criticals. Only need a single battery.
I used same MPPT units for Solar and DCDC.
Winston is a little larger, but overperform and never ever fail.
Also avaialble in more sizes than most others.
48v alternator integration is a hassle.